网站首页 关于我们 商贸信息 图书库房 订阅查看 行业资讯 展会服务 招聘求职 网站服务 联系我们
设为首页
加入收藏  
会员注册
会员服务
首 页  
行业新闻 | 工艺技术 | 市场信息 | 标准法规 | 网上教程 | 资料查询 | 网上书店 | 企业动态
·设备工装 ·原辅材料 ·循环利用 ·企业管理 ·展会信息 ·供求信息 ·生产安全 ·微信直通车 ·视频展播 ·钢桶杂志 ·专著选登
标准法规:为您提供国内外最新的行业标准及相关法规,以及标准法规的应用资料,是您了解和应用标准法规的有力助手。
  首页-标准法规-食品安全国家标准《食品接触材料及制品用添加剂使用标准》 食品安全国家标准《食品接触材料及制品用添加剂使用标准》-中国钢桶包装网  

 
 

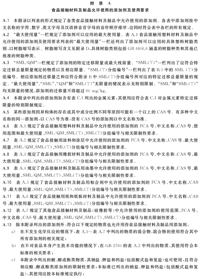
中华人民共和国国家标准

食品安全国家标准

《食品接触材料及制品用添加剂使用标准》

GB 9685-2016

(本标准资料内容较多,这里没有全部展示,如需要全部内容的朋友,可点击此链接)


 

本站部分信息由企业自行提供,该企业负责信息内容的真实性、准确性和合法性。中国钢桶包装网对此不承担任何保证责任
关于我们 | 联系我们 | 广告合作 | 付款方式 | 使用帮助 中国钢桶包装网 版权所有
mailto:winlyons@chinadrum.net
【陇ICP备05000400】